首页 > FM4062 带OVP功能座充充电管理 IC

N
ews

迅瑞资讯

联系迅瑞创芯
手机: 13480769332 文小姐 18118741631 文先生

热线1:0755-86003350

热线2:0755-26506862

Q Q:261533536

新闻中心

FM4062 带OVP功能座充充电管理 IC

发布时间:2024-04-25 03:00:00来源:http://www.szxunrui.cn/news1016002.html

FM4062 带OVP功能座充充电管理 IC

概述
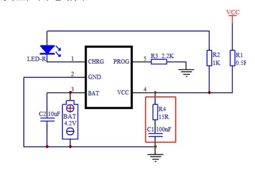
  FM4062 是恒流/恒压座充充电管理芯片,主要应用于单节锂电池充电。应用电路无需外接检测电阻,其内部为MOSFET 结构,因此也无需外接反向二极管。FM4062 VCC端口具有高达 30V 的超高耐压且带有输入过压保护功能,充电时,当输入电压超过 6V(典型值),OVP 功能动作,停止充电,能有效防止充电时输入电压过高或充电时接入充电器瞬间的过高电压尖峰造成的芯片损坏。
  FM4062 在大功率和高环境温度下可以自动调节充电电流以限制芯片温度。它的充电电压固定在 4.2V,充电电流可以通过外置一个电阻器进行调节。当达到浮充电压并且充电电流下降到设定电路的 1/10 时,FM4062 自动终止充电过程。当输入电压移开之后,FM4062 自动进入低电流模式,从电池吸取少于 5uA 的电流。当 FM4062 进入待机模式时,供电电流低至 170uA
  FM4062 还可以监控充电电流,具有电压检测、自动循环充电的特性,并且具有一个指示管脚指示充电状态和输入电压状态。
产品特点
  可达 500mA 的可编程充电电流
  无需外接 MOSFET、检测电阻、反向二极管
  恒流/恒压模式工作
  具有热保护功能
  可通过 USB 端口为锂电池充电
  具有 1%精度的预设充电电压
  输入过压保护
  待机模式下供电电流为 170uA
  30V 超高 VCC 端口耐压
  3.0V 涓流充电电压
  软启动限制了浪涌电流
  采用 SOT23-5 封装
应用领域
  手机、掌上电脑、MP3 播放器
  蓝牙耳机

首页 电源管理IC 驱动IC芯片 MOSFET场效应管 新闻中心 关于我们 网站地图 XML
  • 服务热线:0755-86003350  E-Mail:cxwenli@126.com
  • QQ:261533536
  • 公司地址:深圳市宝安区西乡街道前进二路149号智汇创新中心A座8层803室
  • 深圳市创芯科技有限公司专业研发供应各类马达驱动IC、LED手电筒驱动IC、 DCDC升压IC、 DCDC降压IC、 触摸IC等品质优良的产品及报价,欢迎来电生产定制!
  • Powered by365系统
马达驱动IC-led手电筒驱动IC-DCDC升压IC-深圳市迅瑞创芯科技有限公司 二维码扫一扫

深圳市迅瑞创芯科技有限公司 备案号:粤ICP备17163104号 热门城市推广:上海 苏州 宁波 深圳 中山 东莞 广州 惠州